Inspiration zu diesem Gerät gab ein Video auf ZAMsChannel, in dem gezeigt wurde, wie man mit einer Strommesszange und einem Oszilloskop einen recht schnellen und bequemen Kompressionscheck bei Verbrennungsmotoren durchführen kann - durch Messung des Stroms durch den Anlasser-Motor.
Zwar lässt sich mit dieser Methode nicht ermitteln, wie hoch der Kompressionsdruck in den einzelnen Zylindern absolut ist, aber ein Vergleich der Zylinder zueinander - und damit die Prüfung, ob einer der Zylinder ein Problem hat - lässt sich damit sehr gut machen. Und insgesamt ist diese Methode um einiges bequemer und schneller durchzuführen als mit der herkömmlichen Druckuhr - insbesondere bei der F800GS, bei der man sehr tief graben muss, um an die Zündkerzenlöcher zu kommen...
Den genauen Aufbau des Messgeräts und dessen Funktionsbeschreibung kann man im Artikel zu der Strommesszange nachlesen - der hier beschriebene Kompressions-Checker ist nämlich das selbe Gerät (basierend auf einer Wäscheklammer...), aber hier möchte ich nur näher auf die spezielle Anwendung eingehen.
Für eine Messung clipst man den Messring des Geräts einfach um das Zuleitungskabel des Anlassers und drückt den Anlasserknopf (ohne Zündung natürlich, der Motor soll ja nicht anspringen). Dabei muss natürlich das Bediengerät (PC, Smartphone, Tablet) angeschlossen sein und die entsprechende Software darauf laufen. Als Ergebnis erhält man dann eine Messkurve wie die in Bild 2 der Galerie gezeigte, die von meiner CB750, also einem 4-Zylinder-Motor kommt. Um den zappeligen Verlauf der Messkurve etwas zu beruhigen, bietet die Software des Bediengeräts eine Glättungsfunktion - Bild 3 der Galerie. Die Messkurve lässt sich wie folgt interpretieren:
Der Verdichtungstakt eines Zylinders beginnt an einem Hochpunkt in der Stromkurve. Zu diesem Zeitpunkt sinkt der Anlasser-Strom ab, weil der vorher verdichtete Zylinder nun Druck ausübt und "mithilft", den aktuellen Verdichtungs-Zylinder hoch zu drücken. Das entlastet den Anlasser und er zieht somit weniger Strom. Am darauffolgenden Tiefpunkt der Stromkurve ist gewissermaßen "Gleichdruck" zwischen vorher verdichtetem Zylinder und dem aktuell verdichtenden Zylinder, d.h. der Anlasser muss ab hier wieder mehr unterstützen und der Strom steigt. Am Ende muss der Anlasser die Verdichtung alleine stemmen, weil der vorher verdichtete Zylinder keinen Druck mehr hat. Das ist dann das nächste Maximum der Stromkurve.
In den auf Bild 2 und 3 gezeigten Messungen kommen alle Verdichtungen auf die selbe maximale Stromstärke, was ein Zeichen dafür ist, dass alle Zylinder gleichermaßen Kompression aufbauen.
Bei der Messung auf Bild 4 dagegen wurde die Zündkerze eines Zylinders leicht (nicht ganz) herausgedreht, so dass etwas Druck durch das Zündkerzenloch entweichen konnte. Schon auf diesem Bild lässt sich erkennen, dass der 2. und der 6. Hochpunkt (d.h. jeder 4. Hochpunkt, weil die Messung an einem 4-Zylinder-Motor stattgefunden hat) nicht ganz auf das Maximum der anderen kommen. Noch deutlicher wird das auf Bild 5, bei dem die Messkurve zeitlich reduziert und die Anzeige auf den eigentlichen Messbereich fokussiert wurde. Der 3. Hochpunkt liegt deutlich sichtbar unter den anderen - ein Zeichen dafür, dass der Anlasser in diesem Kompressionstakt weniger Kraft aufgebracht hat - weil er nicht gegen einen so hohen Druck im Zylinder arbeiten musste.
Aber auch am Verlauf des Folgetakts lässt sich erkennen, dass etwas nicht in Ordnung ist. Dieser (der 4. Hochpunkt in Bild 5) liegt von seinem Maximum sogar deutlich höher als die anderen und scheint an seiner steigenden Flanke eine Art "Buckel" zu haben.
Der Buckel rührt daher, dass der "undichte" Zylinder, der im vorherigen Takt komprimiert wurde mit seinem geringeren Druck die Verdichtung des aktuellen Zylinders weniger, bzw. kürzer unterstützt. D.h. der Gleichdruck zwischen den Zylindern passiert früher - der Anlasser muss früher unterstützen.
Durch den Druckverlust im "undichten" Zylinder während dessen Verdichtungstakt kommt es nun auch, dass dieser Zylinder an seinem unteren Totpunkt nicht mehr Normaldruck hat, sondern sogar einen Unterdruck! Er hat ja schließlich während der Verdichtung Luft verloren. Damit muss der Anlasser nun nicht nur die Verdichtung des aktuellen Zylinders stemmen, sondern sogar auch noch gegen einen Unterdruck im vorher verdichteten Zylinder anarbeiten. Die Folge ist der übermäßig hohe Peak im 4. Hochpunkt.
Bild 6 zeigt dann wieder einen Verlauf, der auf eine korrekte Verdichtung hindeutet - in diesem Fall kommt die Messkurve von meiner F800, einem Zweizylinder-Gleichläufer-Motor. Dabei ist die Interpretation der Messkurve aber eine andere als die oben für den 4-Zylinder beschriebene, schließlich gibt es beim Gleichläufer ja nicht die Situation, dass ein vorher komprimierter Zylinder die Kompression des nächsten Zylinders unterstützt.
Nicht wirklich verwendbar ist diese Methode, einen Kompressions-Check durchzuführen, bei gegenläufigen Zweizylinder-Motoren, und wegen der fehlenden Vergleichbarkeit zwischen Zylindern macht sie bei Einzylinder-Motoren natürlich noch weniger Sinn.
Ein Bild des Geräts und von Messungen am Anlasser
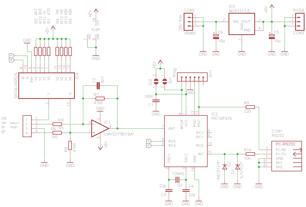
Schaltplan des Kompressions-Checkers
PIC-Code des Kompressions-Checkers
PC-Code des Kompressions-Checkers
Smartphone-App:
Die entsprechende Smartphone-App gibt es nur für Android. Über sie ist der gleiche Funktionsumfang wie über die PC-Software möglich. Für die Verbindung zu dem Messgerät gibt es zwei Optionen:
- Serielles Kabel - über den USB-RS232 Konverter in Verbindung mit einem USB-OTG Dongle
- Bluetooth - über den Bluetooth-UART Adapter und ein HC-05 Modul
Icon der Smartphone-App
Screenshot der Smartphone-App